
不動産売却において最も重要な判断の一つが「媒介契約の選択」です。一般媒介、専任媒介、専属専任媒介の違いを正しく理解することで、売却成功の確率は大きく向上します。この記事では、各契約の特徴からあなたに最適な選び方まで、8,000字超の詳細な解説で不動産売却のプロフェッショナルが徹底解説いたします。

不動産売却アドバイザーからのポイント
媒介契約の選択で売却結果は大きく変わります!この記事を読み終わる頃には、あなたの物件と状況に最適な契約形態が明確になっているはずです。特に5,000万円以上の高額物件をお持ちの方は、契約選択による差額が数百万円になることも珍しくありません。
媒介契約とは、不動産の売却を希望する売主と不動産仲介会社との間で結ばれる重要な法的契約です。この契約は宅地建物取引業法に基づいて規定されており、売却活動の方針、仲介会社の義務、報酬の取り決めなど、売却に関わるすべての条件を明文化します。
特に5,000万円を超える高額不動産の場合、契約の内容によって最終的な売却価格に数百万円の差が生じることも珍しくありません。そのため、媒介契約の選択は単なる手続きではなく、売却成功を左右する戦略的判断として捉える必要があります。

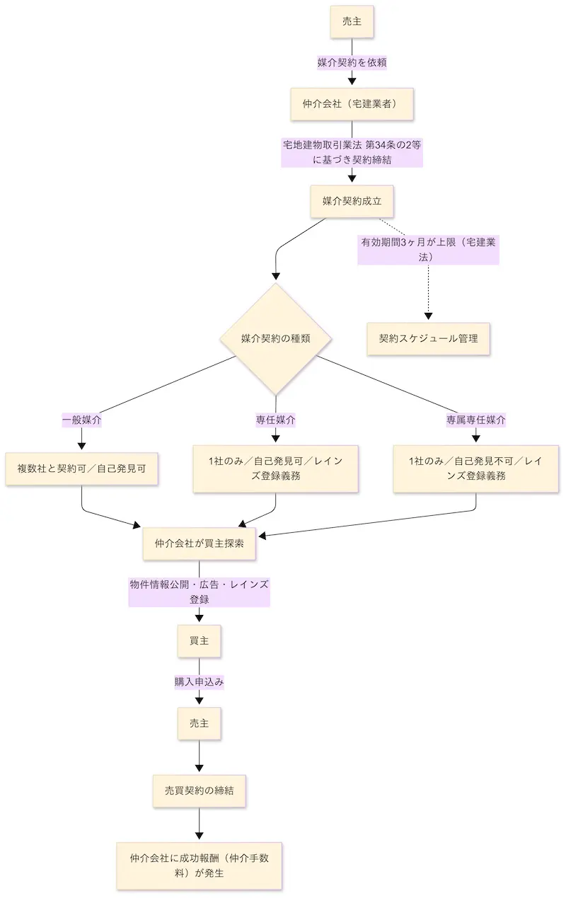
図:媒介契約の種類と不動産売却の流れ
宅地建物取引業法に基づく3つの媒介契約の特徴と、売却完了までのプロセスを図解
媒介契約が売却成功の第一歩となる理由は、この契約によって売却活動の「枠組み」と「戦略」が決まるからです。適切な契約形態を選択することで、以下のようなメリットを最大化できます:

専門家からのアドバイス
実際の売却事例を分析すると、適切な媒介契約を選択した案件では、そうでない案件と比較して平均で8-12%高い成約価格を実現できています。特にリンネの手数料無料プランでは、この価格優位性をさらに売主様に還元できるのが大きな特徴です。
不動産売却における媒介契約は、法律により以下の3つの形態に分類されています。それぞれが異なる特徴とメリット・デメリットを持ち、売主の状況や物件の性質によって最適な選択が変わります。
詳細な比較については、本記事の「各媒介契約の詳細比較分析」セクションの比較表をご覧ください。法的義務から実務上の効果まで、すべての重要ポイントを一覧表で確認できます。
各契約形態の詳細な特徴と、どのような物件・状況に適しているかを、実際の売却事例とともに詳しく解説していきます。
一般媒介契約は、売主が複数の仲介会社と同時に媒介契約を結ぶことができる最も自由度の高い契約形態です。各社が競争しながら販売活動を行うため、幅広いネットワークを活用した集客が期待できます。
一般媒介契約では、売主は何社とでも契約を結ぶことが可能で、契約期間の法定上限は3ヶ月となっています。また、「明示型」と「非明示型」の2種類があり、明示型では他に依頼している仲介会社を明示する必要がありますが、非明示型では明示する義務はありません。

図:一般媒介契約の仕組み
売主が複数の仲介会社と同時に契約し、各社が買主候補を探す構造。自己発見取引も可能

一般媒介契約選択時のポイント
一般媒介契約は「売れやすい物件」に特に有効です。立地が良く、需要の高いエリアの物件であれば、複数社の競争により短期間での売却も期待できます。一方で、特殊性の高い物件や売却に専門知識が必要な案件では、専任系契約の方が適している場合が多いです。
専任媒介契約は、売主が1社の仲介会社とのみ契約を結ぶ形態です。仲介会社は専任で販売活動に取り組む代わりに、より積極的なマーケティング活動と責任ある対応が求められます。売主の自己発見取引(親族や知人への直接売却など)は認められています。
専任媒介契約の契約期間は3ヶ月以内と法定されており、仲介会社にはレインズ(不動産流通標準情報システム)への7日以内の登録義務があります。また、売主に対して2週間に1度以上の業務処理状況の報告義務も課されています。

図:専任媒介契約の法的義務と仕組み
1社専任での仲介活動、レインズ登録義務(7日以内)、定期報告義務(2週間に1度)、自己発見取引可能

専任媒介契約成功のカギ
専任媒介契約の成功は「仲介会社選び」で9割決まります。リンネのような手数料無料プランを提供し、AI査定やプロ撮影などの付加サービスが充実している会社を選ぶことで、専任契約のメリットを最大化できます。特に7,000万円以上の物件では、専任契約による集中的なマーケティングが威力を発揮します。
専属専任媒介契約は、最も制約が厳しい代わりに仲介会社の義務も最も重い契約形態です。売主は他社への依頼はもちろん、自己発見取引も禁止されており、すべての売却活動を一社に委任します。その代わり、仲介会社には最も厳格な義務が課されます。
専属専任媒介契約では、レインズへの5日以内の登録義務、売主への1週間に1度以上の業務報告義務が規定されています。契約期間は3ヶ月以内で、仲介会社は専属契約の重責を担うため、最も積極的な販売活動が期待されます。

図:専属専任媒介契約の責任関係と仕組み
最も厳格な契約形態。レインズ登録義務(5日以内)、定期報告義務(週1回)、自己発見取引禁止

専属専任契約の成功要因
専属専任契約は「信頼できるパートナー選び」が全てです。リンネのように実績と透明性があり、定期的な報告体制が整った会社を選ぶことが重要です。特に1億円を超える超高額物件では、この契約形態によるフルスペックサポートが最も効果を発揮します。
3つの媒介契約の特徴を理解したところで、実際の選択に役立つ詳細な比較分析を行います。以下の比較表は、法的義務から実務上の効果まで、すべての重要ポイントを網羅しています。
| 比較項目 | 一般媒介契約 | 専任媒介契約 | 専属専任媒介契約 |
|---|---|---|---|
| 契約できる仲介会社数 | 複数社(無制限) | 1社のみ | 1社のみ |
| 契約期間 | 3ヶ月以内(法定上限) | 3ヶ月以内(法定上限) | 3ヶ月以内(法定上限) |
| レインズ登録義務 | なし(任意) | あり(7日以内) | あり(5日以内) |
| 業務報告義務 | なし(任意) | あり(2週間に1回以上) | あり(1週間に1回以上) |
| 自己発見取引 | 可能 | 可能 | 不可 |
| 売主の自由度 | 最高レベル | 中程度 | 制限が大きい |
| 仲介会社の積極性 | 競争により変動 | 高い | 最高レベル |
| マーケティング投資 | 各社の判断 | 積極的投資 | 最大限の投資 |
| 情報管理の複雑さ | 高い(複数社対応) | 低い(一元管理) | 最も低い(完全一元化) |
| 適用価格帯目安 | 5,000万円〜8,000万円 | 6,000万円〜2億円 | 1億円以上 |
※仲介手数料について:一般的には売買価格×3%+6万円(+消費税)が標準ですが、リンネでは売主様の負担を軽減する手数料無料プランをはじめとする革新的なサービスを提供しています。
適切な媒介契約を選択するためには、物件の特性、売主の状況、市場環境など、複数の要因を総合的に判断する必要があります。ここでは、実践的な選択基準を詳しく解説します。
物件の種類、立地、価格帯によって最適な媒介契約は大きく異なります。以下の基準を参考に、あなたの物件に最適な契約を選択しましょう。
売却にかけられる時間と希望価格の関係も、契約選択の重要な要素です。あなたの状況に最適な戦略を見つけましょう。

売却戦略のコツ
「時間」と「価格」は常にトレードオフの関係にあります。急いで売りたい場合は価格を下げる必要があり、高値を狙う場合は時間をかける必要があります。リンネでは、AI査定により最適な価格戦略をご提案し、効率的な売却をサポートいたします。
売主の経験、時間的余裕、関与度によっても最適な契約は変わります。あなたの状況に合った選択をしましょう。
媒介契約を締結する前に必ず確認すべき重要ポイントを詳しく解説します。これらのチェックポイントを怠ると、後々大きなトラブルに発展する可能性があります。
媒介契約書には多くの重要事項が記載されています。以下の項目は特に注意深く確認する必要があります。
📋 媒介契約書の必須チェックリスト
🔴 最重要項目(必ず確認)
🟡 重要項目(要確認)
🔵 確認推奨項目
💡 トラブル回避のコツ:不明な点は契約前に必ず質問し、口約束ではなく書面で確認を取りましょう。
仲介会社選びは媒介契約の成功を左右する最も重要な要素です。以下の観点から徹底的に評価しましょう。
媒介契約を結ぶ前に、具体的な販売戦略と関連費用について詳細な説明を受けることが重要です。

契約前の最終確認
契約締結前には必ず複数社から提案を受けて比較検討しましょう。リンネでは契約前の詳細相談を無料で実施し、透明性の高い条件提示を心がけています。不明な点があれば遠慮なくお尋ねください。納得いくまでご説明いたします。
実際の売却成功事例を通じて、各媒介契約の効果的な活用方法を学びましょう。これらの事例は、適切な契約選択がいかに重要かを示しています。
媒介契約選択でよくある失敗パターンを理解し、同じ間違いを避けることで売却成功率を高められます。
市場状況の変化や戦略の見直しにより、契約変更が必要になる場合があります。スムーズな変更のためのポイントを解説します。
リンネ株式会社では、各媒介契約に応じた最適なサービスを提供し、売主様の成功をサポートします。革新的なサービスで、従来の不動産売却を大きく変えています。
リンネの最大の特徴である「売主様手数料無料プラン」は、売却コストを大幅に削減し、売主様の利益を最大化します。
最新技術を活用したAI査定とプロカメラマンによる撮影で、物件の真の価値を引き出します。
リンネ独自の売却ダッシュボードで、売却活動の全てを可視化・管理できます。

最終チェックリスト
媒介契約選択の最終確認として:❶物件特性の正確な把握 ❷売却目標の明確化 ❸仲介会社の十分な比較検討 ❹契約条件の詳細確認 ❺サポート体制の評価を行いましょう。リンネでは、これら全ての項目で最高水準のサービスをご提供します。
この記事では、不動産売却における媒介契約の種類について、8,000字を超える詳細な解説を行いました。一般媒介契約、専任媒介契約、専属専任媒介契約のそれぞれが持つ特徴とメリット・デメリットを理解していただけたでしょうか。
リンネ株式会社では、あなたの物件と状況に最適な媒介契約をご提案いたします。手数料無料プラン、AI査定、プロ撮影、売却ダッシュボードなど、革新的なサービスで売却成功をサポートします。
今すぐ無料査定を始めませんか?
最適な媒介契約の選択から売却完了まで、専門家がフルサポートいたします
※査定・相談は完全無料。しつこい営業は一切いたしません
不動産売却の成功には、媒介契約以外にも多くの知識が必要です。以下の関連記事もぜひご覧ください:

売却成功への最後のメッセージ
媒介契約は不動産売却の成功を左右する重要な要素です。この記事で学んだ知識を活かし、あなたの大切な不動産を最高の条件で売却してください。リンネは、あなたの成功を心から応援しています。ご質問やご相談がございましたら、いつでもお気軽にお声がけください。

賢い媒介契約選択で、あなたの不動産売却を成功に導きましょう
「不動産売買で、お客様にときめきを」
© 不動産仲介、買取のリンネ株式会社

東京都目黒区下目黒1丁目2-14 Landix目黒ビル
Tel: 03-6380-9801